• 行业背景
  • 睡眠洞察
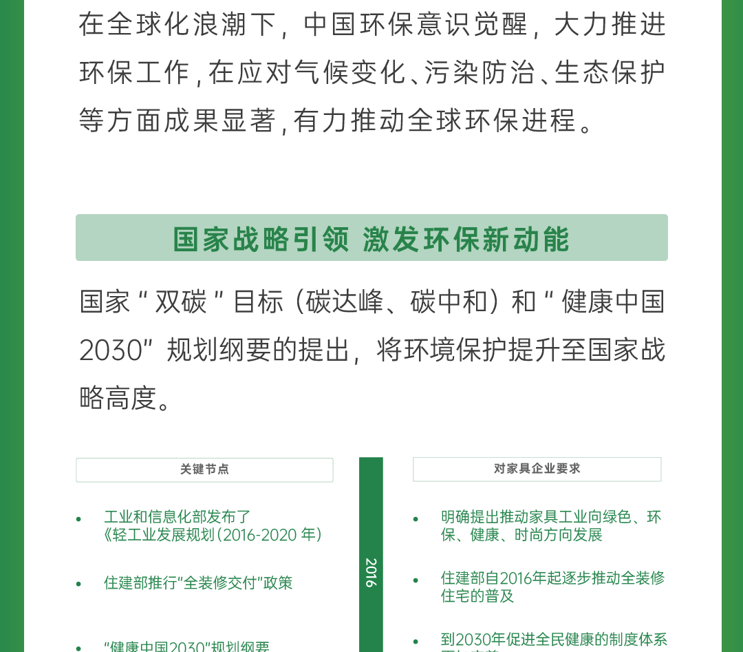
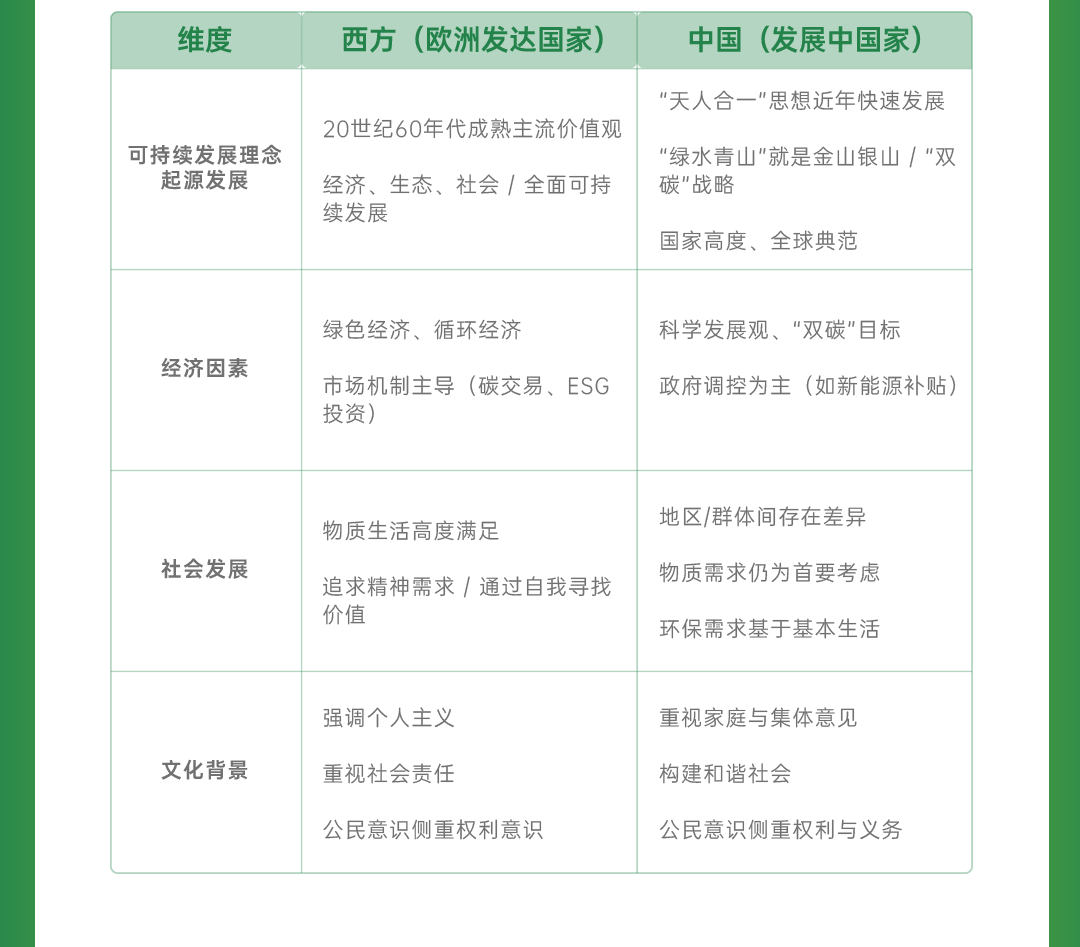
  • 可持续趋势
  • 未来倡议